作者:解学武
广义表的长度和深度
广义表的长度
通过前一节对广义表的介绍,例子中给出了几个广义表的长度。例如:空表的长度为 0,只含有一个原子的广义表长度为 1,等等。广义表的长度指的是广义表中数据元素的数量。这里需要指明的是,一个广义表中,一个原子算做是一个元素,一个子表也只算做一个元素。
在 LS = (a1,a2,…,an) 中,ai表示原子或者子表, LS 的长度为 n。
广义表的深度
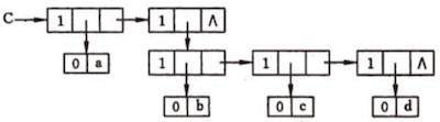
广义表的深度,指的是广义表中括号的重数。例如:C=(a,(b,c,d)):

图1 广义表C的深度
图1中,从前往后数左括号的数量就是广义表C的深度,为2;也可以从右往左数右括号的数量(红色)。
求解广义表的深度
求广义表的深度之前,首先要将广义表用某个数据结构表示出来,在前边学习广义表时,介绍了两种表示广义表的方法。这里采用的方法是第一种。表示结构为:(拿广义表C为例)

广义表第一节中有具体实现的代码,实现函数为:creatGlist(Glist C)。这里不再过多介绍。
求广义表深度的算法用到的是递归的思想,解题思路是:- 从广义表 C 的开头位置,一次遍历表中每个数据元素:当遍历对象为原子时,返回原子的深度为 0 ;遍历对象为表 C 的子表时,继续遍历子表中的数据元素。
- 递归的出口有两个:当遍历对象为原子时,返回 0 ;遍历对象为空表时,返回 1 (空表的深度为 1 );
- 设置一个初始值为 0 的整形变量 max ,用 max 和遍历过程中返回的整形数值进行比较,取大的那一个,知道程序结束,max + 1就是广义表的深度。
实现代码为:
int GlistDepth(Glist C){
//如果表C为空表时,直接返回长度1;
if (!C) {
return 1;
}
//如果表C为原子时,直接返回0;
if (C->tag==0) {
return 0;
}
int max=0;//设置表C的初始长度为0;
for (Glist pp=C; pp; pp=pp->ptr.tp) {
int dep=GlistDepth(pp->ptr.hp);
if (dep>max) {
max=dep;//每次找到表中遍历到深度最大的表,并用max记录
}
}
//程序运行至此处,表明广义表不是空表,由于原子返回的是0,而实际长度是1,所以,此处要+1;
return max+1;
}
完整代码演示
#include <stdio.h>
#include <stdlib.h>
typedef struct GLNode{
int tag;//标志域
union{
char atom;//原子结点的值域
struct{
struct GLNode * hp,*tp;
}ptr;//子表结点的指针域,hp指向表头;tp指向表尾
};
}*Glist,GNode;
Glist creatGlist(Glist C){
//广义表C
C=(Glist)malloc(sizeof(GNode));
C->tag=1;
//表头原子‘a’
C->ptr.hp=(Glist)malloc(sizeof(GNode));
C->ptr.hp->tag=0;
C->ptr.hp->atom='a';
//表尾子表(b,c,d),是一个整体
C->ptr.tp=(Glist)malloc(sizeof(GNode));
C->ptr.tp->tag=1;
C->ptr.tp->ptr.hp=(Glist)malloc(sizeof(GNode));
C->ptr.tp->ptr.tp=NULL;
//开始存放下一个数据元素(b,c,d),表头为‘b’,表尾为(c,d)
C->ptr.tp->ptr.hp->tag=1;
C->ptr.tp->ptr.hp->ptr.hp=(Glist)malloc(sizeof(GNode));
C->ptr.tp->ptr.hp->ptr.hp->tag=0;
C->ptr.tp->ptr.hp->ptr.hp->atom='b';
C->ptr.tp->ptr.hp->ptr.tp=(Glist)malloc(sizeof(GNode));
//存放子表(c,d),表头为c,表尾为d
C->ptr.tp->ptr.hp->ptr.tp->tag=1;
C->ptr.tp->ptr.hp->ptr.tp->ptr.hp=(Glist)malloc(sizeof(GNode));
C->ptr.tp->ptr.hp->ptr.tp->ptr.hp->tag=0;
C->ptr.tp->ptr.hp->ptr.tp->ptr.hp->atom='c';
C->ptr.tp->ptr.hp->ptr.tp->ptr.tp=(Glist)malloc(sizeof(GNode));
//存放表尾d
C->ptr.tp->ptr.hp->ptr.tp->ptr.tp->tag=1;
C->ptr.tp->ptr.hp->ptr.tp->ptr.tp->ptr.hp=(Glist)malloc(sizeof(GNode));
C->ptr.tp->ptr.hp->ptr.tp->ptr.tp->ptr.hp->tag=0;
C->ptr.tp->ptr.hp->ptr.tp->ptr.tp->ptr.hp->atom='d';
C->ptr.tp->ptr.hp->ptr.tp->ptr.tp->ptr.tp=NULL;
return C;
}
//求广义表的深度,递归调用
int GlistDepth(Glist C){
if (!C) {
return 1;
}
if (C->tag==0) {
return 0;
}
int max=0;
for (Glist pp=C; pp; pp=pp->ptr.tp) {
int dep=GlistDepth(pp->ptr.hp);
if (dep>max) {
max=dep;
}
}
return max+1;
}
int main(int argc, const char * argv[]) {
Glist C=creatGlist(C);
printf("%d",GlistDepth(C));
return 0;
}
运行结果:
2
声明:当前文章为本站“玩转C语言和数据结构”官方原创,由国家机构和地方版权局所签发的权威证书所保护。


ICP备案:
公安部网络备案: